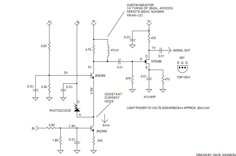
Published:2013/7/11 22:23:00 Author:muriel | Keyword: 10MHz TO 20MHz, LASER LIGHT DETECTOR | From:SeekIC

Reprinted Url Of This Article:
http://www.seekic.com/circuit_diagram/Measuring_and_Test_Circuit/10MHz_TO_20MHz_LASER_LIGHT_DETECTOR.html
Print this Page | Comments | Reading(3)
Code: