Published:2009/7/12 23:45:00 Author:May | From:SeekIC

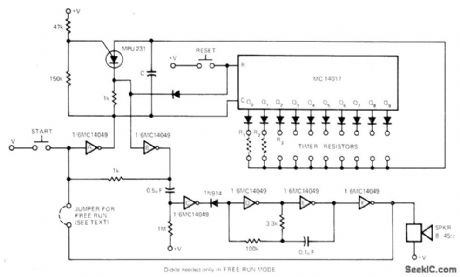
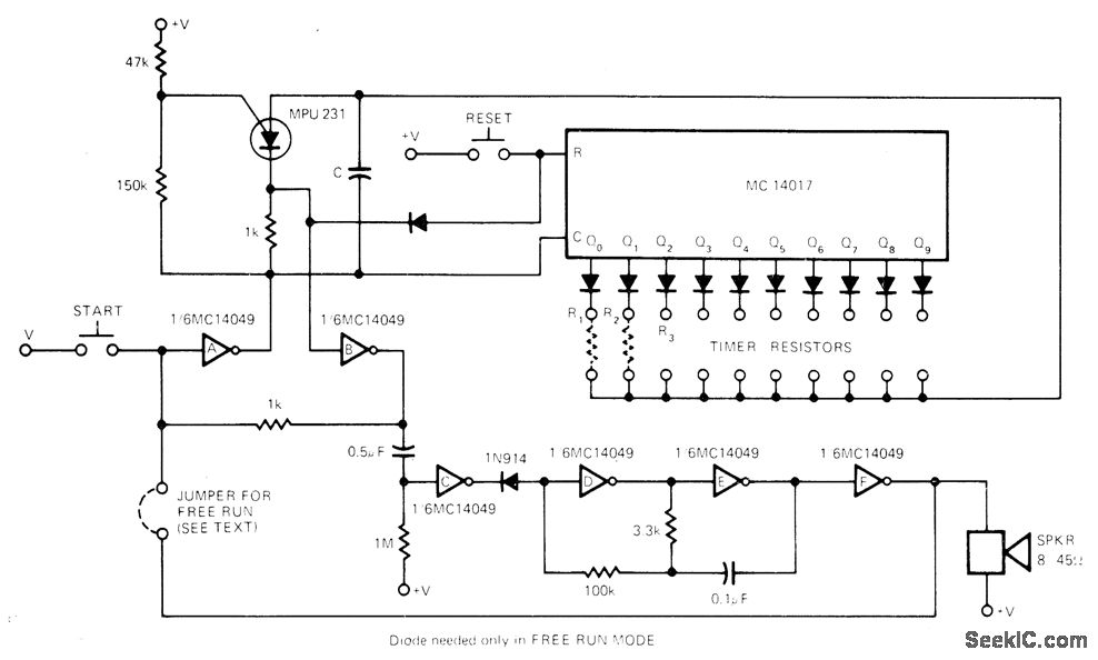
Ten independently predetermined time intervals run in sequence, with audible beep at end of each interval. Timer holds after each interval until start button is pressed to initiate next interval. If jumper is inserted, succeeding intervals start automatically. Values of R1-R9 and C determine time intervals. If same time is used for more than one step, diode outputs of those steps may be tied together to use same resistor. Supply can be in range of 5 to 18 V. Current drain is Iess than 100 μA, but increases to 40 mA during beep. Reset button can be depressed at any time, to restart timing at first intenral.-T. Henry, Ten Step Sequential Interval Timer, EDN Magazine, March 20, 1974, p 78 and 80.
Reprinted Url Of This Article:
http://www.seekic.com/circuit_diagram/Measuring_and_Test_Circuit/10_INTERVAL_TIMER.html
Print this Page | Comments | Reading(3)
Code: