Published:2009/7/11 1:00:00 Author:May | From:SeekIC


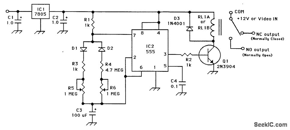
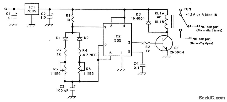
Designed to automatically identify a transmitter every 10 minutes, this 555 circuit has adjustable charge and discharge paths. The IC should be a standard 555 type, not a CMOS type. C3 should be tanta-lum. The relay is a small 5-V reed type.
Reprinted Url Of This Article:
http://www.seekic.com/circuit_diagram/Measuring_and_Test_Circuit/10_MINUTE_ID_TIMER.html
Print this Page | Comments | Reading(3)
Code: