Published:2009/7/15 3:25:00 Author:Jessie | From:SeekIC


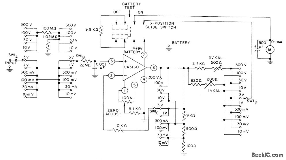
Rang switch is ganged between input and output circuits of CA3160 bipolar MOS opamp to permit selection of proper output voltage for feedback to terminal 2 of opamp through 10K current-limiting resistor. Circuit operates from single 8.4-V rnercury battery and draws about 500μA plus meter current;at input for full-scale reading, total supply current drain is about 1.5mA. –Circuit ldeas for PCA Liner ICs, RCA Solid State Division, Somerville, NJ, 1977, p 14.
Reprinted Url Of This Article:
http://www.seekic.com/circuit_diagram/Measuring_and_Test_Circuit/10_RANGE_DC_VOLTMETER.html
Print this Page | Comments | Reading(3)
Code: