Published:2009/7/19 20:37:00 Author:Jessie | From:SeekIC

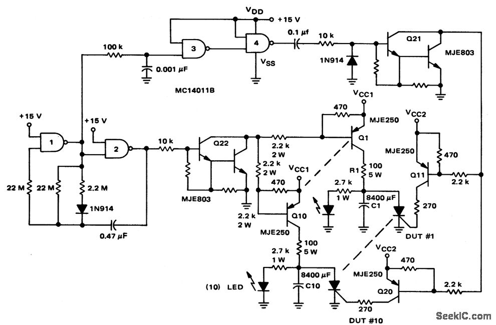
10-position SCR crowbar life test fixture (courtesy Motorola Semiconductor Products Inc.).
Reprinted Url Of This Article:
http://www.seekic.com/circuit_diagram/Measuring_and_Test_Circuit/10_position_SCR_crowbar_life_test_fixture.html
Print this Page | Comments | Reading(3)
Code: