Published:2012/11/11 20:00:00 Author:muriel | Keyword: 1GHZ , Frequency , Meter | From:SeekIC

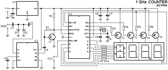
This is 1GHz frequency counter with 100KHz resolution. Meter is built in around PIC16F84A microcontroller and SAB6456 / U813BS prescaller.
Reprinted Url Of This Article:
http://www.seekic.com/circuit_diagram/Measuring_and_Test_Circuit/1GHZ_Frequency_Meter.html
Print this Page | Comments | Reading(3)
Code: