Published:2009/7/10 4:05:00 Author:May | From:SeekIC

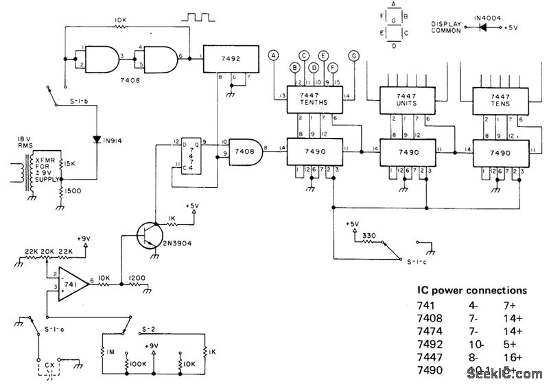
Circuit converts charging time of unknown capacitor to capacitance value shown on 3-digit display. S-1 is shown in OFF position, with unknown capacitor shorted. When S-1 is changed to other position for start of test, Cx is connected to measuring circuit through range switch S-2 and 741 opamp used as comparator. 60-Hz timing waveform is now applied to sinewave squaring circuit using two sections of 7408 AND gate. This starts 7490 counters. Zener-regulated +9 V is applied to Cx through selected range resistor .When charging voltage of capacitor exceeds reference voltage on inverting input, 741 output goes positive andstops counter, Article describes circuit operation in detail. Range switch glves scaling factors of 1,10,100,and 1000.-A,s Joffe,Now-aDigital Capacity Meter!, 73 Magazine, May1978,p 58-60.
Reprinted Url Of This Article:
http://www.seekic.com/circuit_diagram/Measuring_and_Test_Circuit/1_99900_μF.html
Print this Page | Comments | Reading(3)
Code: