Published:2009/7/12 23:43:00 Author:May | From:SeekIC

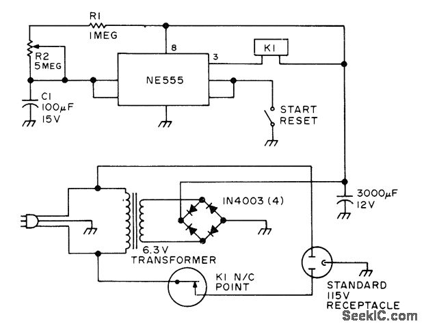
NE555 timer circuit turns off television set or other device at any desired time up to about 1 h after start switch is closed. Use IRC MR312C relay having coil resistance of 212 ohms, or other 12-V relay drawing less than 200 mA. With values shown, R2 gives time delay range of 3 to 58 min. For other ranges, change values of R2 and C1. Clockwise from top, pins on NE555 are 8,3, 4, 2, 1, 7, and 6.-P. C. Walton, Build This $5 Timer, 73 Magazine, Jan. 1976, p 129.
Reprinted Url Of This Article:
http://www.seekic.com/circuit_diagram/Measuring_and_Test_Circuit/1_h_HOUSEHOLD_TIMER.html
Print this Page | Comments | Reading(3)
Code: