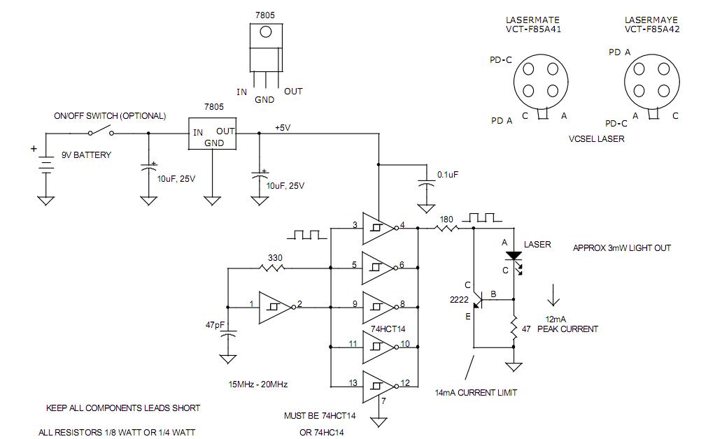
Published:2013/7/15 0:43:00 Author:muriel | Keyword: 20MHz, VCSEL, 3mW , LASER TEST CIRCUITS | From:SeekIC

Reprinted Url Of This Article:
http://www.seekic.com/circuit_diagram/Measuring_and_Test_Circuit/20MHz_VCSEL_3mW_LASER_TEST_CIRCUITS.html
Print this Page | Comments | Reading(3)
Code: