Published:2009/6/18 3:20:00 Author:May | From:SeekIC

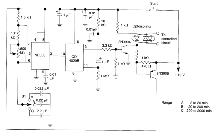
A CD4020B divider is used to divide the frequency of a 555 timer.S1 is a range selector switch that provides timing intervals of 2-20,20-200 and 200-2,000 minutes.
Reprinted Url Of This Article:
http://www.seekic.com/circuit_diagram/Measuring_and_Test_Circuit/2_TO_2000_MINUTE_TIMER.html
Print this Page | Comments | Reading(3)
Code: