Published:2009/7/1 21:24:00 Author:May | From:SeekIC

Reprinted Url Of This Article:
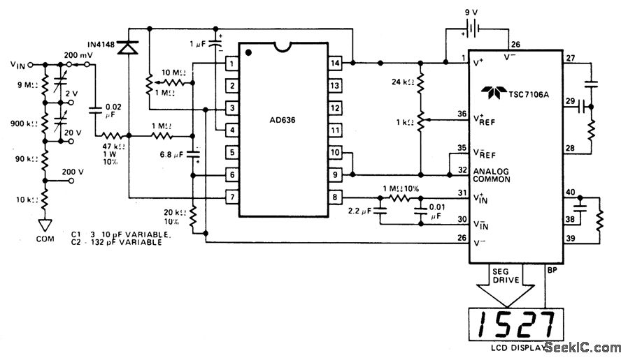
http://www.seekic.com/circuit_diagram/Measuring_and_Test_Circuit/3_1_2_DIGIT_TRUE_RMS_AC_VOLTMETER.html
Print this Page | Comments | Reading(3)
Code: