Published:2009/7/9 2:31:00 Author:May | From:SeekIC

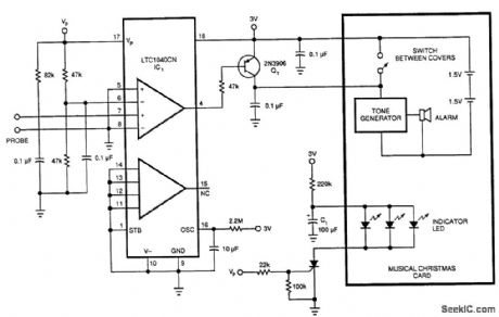
Originally, this circuit was used to sense a low-water level in a Christmas tree stand, but the circuit can be used as a water-level detector for pump controls, water sensors (for garden and lawn applications), etc.A comparator and probe setup with a Linear Technology LTC1040CN comparator drives a 2N3906, which switches a tone generator. Sampling occurs every 20 seconds, which minimizes current drain. A pair of dry cells will power the circuit for several months.
Reprinted Url Of This Article:
http://www.seekic.com/circuit_diagram/Measuring_and_Test_Circuit/3_V_WATER_LEVEL_DETECTOR.html
Print this Page | Comments | Reading(3)
Code: