Published:2009/7/8 3:50:00 Author:May | From:SeekIC

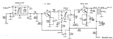
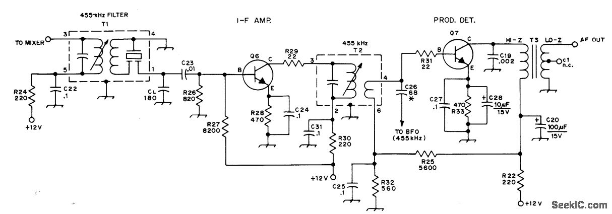
Bipolar transistor Q6 provides about 20-dB gain at 455 kHz, which is adequate for handling wide range of signal amplitudes without changing audio gain setting in receiver without AGC. Product detector produces output in audio range when its inputs are 455-kHz IF signal and BF0 signal near 455 kHz. Transistors can be 2N222, 2N3641, 2N4123, or equivalent. T1 is J. W. Miller 8814 455-kHz IF transformer/filter, T2 is miniature 455-kHz lF transformer, and T3 is miniature audiotransformer with 10K primary and 2K center-tap secondary (CT not used).-D. DeMaw and L. McCoy, Leaming to Work with Semiconductors, QST, Aug. 1974, p 26-30.
Reprinted Url Of This Article:
http://www.seekic.com/circuit_diagram/Measuring_and_Test_Circuit/455_kHz_WITH_PRODUCT_DETECTOR.html
Print this Page | Comments | Reading(3)
Code: