Published:2009/7/16 21:44:00 Author:Jessie | From:SeekIC

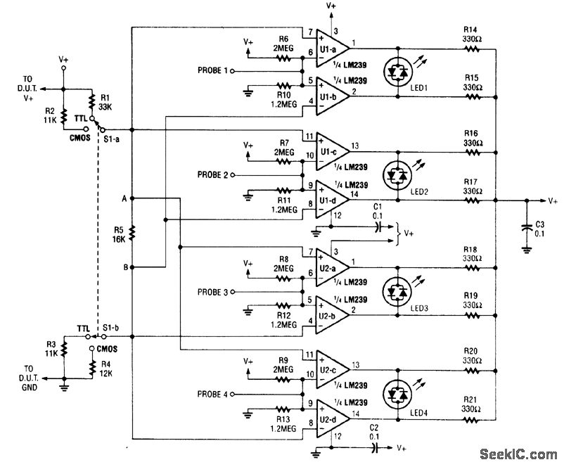
This logic probe has four channels and uses two IF quad comparators to drive four bicolor LEDs. S1 and S1B program the comparator trip levels for TTL and CMOS. R6 through R13 bias the probe inputs to prevent the probe from indicating a HIGH for an open circuit. An open circuit will produce an OFF indication on the LED. The LEDs will indicate one color for high, the other color for low, and intermediate colors for pulsing (assuming a duty cycle between 30 and 70%). The color that corresponds to HIGH or Low depends on how you connect the LEDs.
Reprinted Url Of This Article:
http://www.seekic.com/circuit_diagram/Measuring_and_Test_Circuit/4_WAY_LOGIC_PROBE.html
Print this Page | Comments | Reading(3)
Code: