Published:2009/7/13 22:52:00 Author:May | From:SeekIC

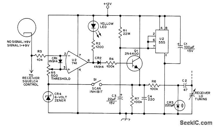
Circuit added to 2-meter transceiver sweeps 500-kHz segment of 2-meter band at 2-s intervals. When incoming signal is strong enough to trip receiver squelch, sweep stops and receiver locks on station. R4 and C3 determine scan rate. Adjust R1 for best lock-on. When signal is sensed, squelch is greater than 9 V on R3, driving output of U2 low, turning on LED, and removing charging voltage from R4. When signal disappears, output of U2 goes high and scanning continues.-W. Sward, Add Frequency Scan to a Receiver for $10, QST, March 1977, p 48.
Reprinted Url Of This Article:
http://www.seekic.com/circuit_diagram/Measuring_and_Test_Circuit/500_kHz_SCAN_ON_2_METERS.html
Print this Page | Comments | Reading(3)
Code: