Published:2009/7/14 2:15:00 Author:May | From:SeekIC

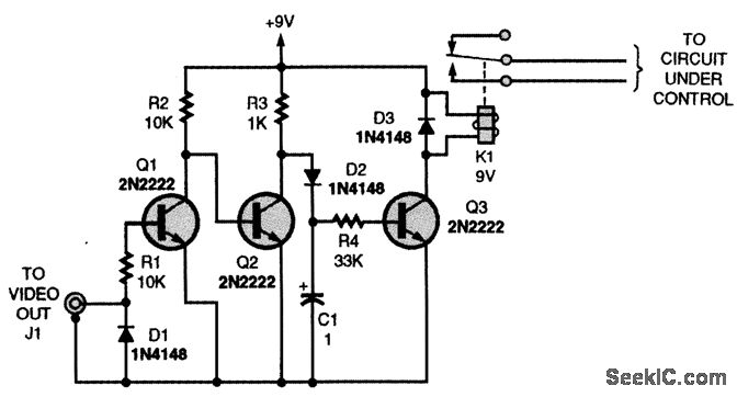
This circuit can be used to switch on a manual-control TV when a VCR signal is present. When the tape starts, video is present at J1 from the VCR video output jack. This is detected, and the dc produced in the detector (D1) circuit turns on Q1, cutting off Q2, and allowing relay driver Q3 to actuate the relay K1.
Reprinted Url Of This Article:
http://www.seekic.com/circuit_diagram/Measuring_and_Test_Circuit/AC_POWER_CONTROLLER_FOR_VCR.html
Print this Page | Comments | Reading(3)
Code: