Published:2009/7/9 22:25:00 Author:May | From:SeekIC

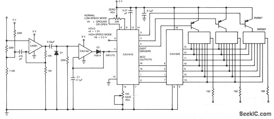
CA081 and CA3140 BiMOS op amp offer minimal loading on the circuits being measured。The wide bandwidth and high slew rate of the CA081 allow the meter to operate up to 0.5 MHz,
Reprinted Url Of This Article:
http://www.seekic.com/circuit_diagram/Measuring_and_Test_Circuit/AC_VOLTMETER.html
Print this Page | Comments | Reading(3)
Code: