Published:2009/7/13 4:01:00 Author:May | From:SeekIC

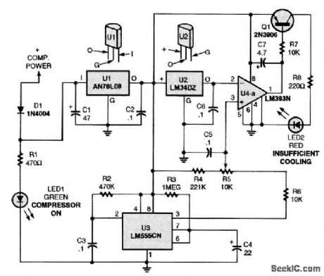
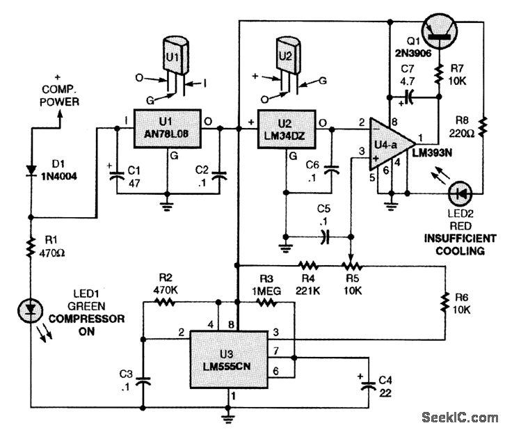
Power for the air conditioner monitor is derived from the + 12-V power lead that feeds the magnetic clutch of the air conditioning compressor. Thus, the circuit is active only when cooling is demanded of the A/C system. The heart of the circuit is U2, a factory-calibrated three-terminal temperature-sensing IC that is designed to deliver an output voltage of 10 mY per degree Fahrenheit. The sensor, which is driven by the regulated 8-V supply, is physically attached to the A/C evap-oratorcoil return pipe so that it accurately senses the operating temperature. Its temperature-dependent output voltage, which is proportional to the sensed temperature, is fed to negative input terminal U4-a (half of an LM393N voltage comparator) at pin 2. The output of U4-a can thus be used to determine the operating temperature of the evaporator return pipe. The positive input of the comparator allows the trigger voltage level of U4-a to be set slightly higher than the normal operating temperature of the A/C evaporator return pipe, or about 0.4 to 0.5 V, represent-ing 40 to 50°F.In order to avoid a false alarm caused by the warm evaporator return pipe each time the cycling A/C compressor starts, a time delay is provided by U3, a 555 oscillator/timer connected as a one-shot or monostable multivibrator that has an output pulse width of about 25 s as determined by R3 and C4. When compressor power is applied to the monitor, U3 is automatically triggered. Once triggered, U3 generates a positive output voltage at pin 3. That causes the open-collector output transistor within U4-a to be cut off. No base current flows to Q1, and LED 2 will not light. At the end of the timed cycle of U3, U4-a is ready to monitor the evaporator temperature. Should the temperature be above the limit set by R5, the output of U4-a is pulled low, illumi-nating the warning LED (LED2). As mentioned earlier, a warm evaporator return pipe is a symptom of loss of refrigerant or other problems with the air-conditioning system. Another light-emitting diode, LED1, has been included in the circuit as a visual indication as to the operation of the air conditioner compressor. Should the refrigerant charge be extremely low, the compressor will cycle rapidly, alerting the driver to an almost total loss of refrigerant.
Reprinted Url Of This Article:
http://www.seekic.com/circuit_diagram/Measuring_and_Test_Circuit/AIR_CONDITIONER_MONITOR.html
Print this Page | Comments | Reading(3)
Code: