Published:2009/7/11 0:58:00 Author:May | From:SeekIC

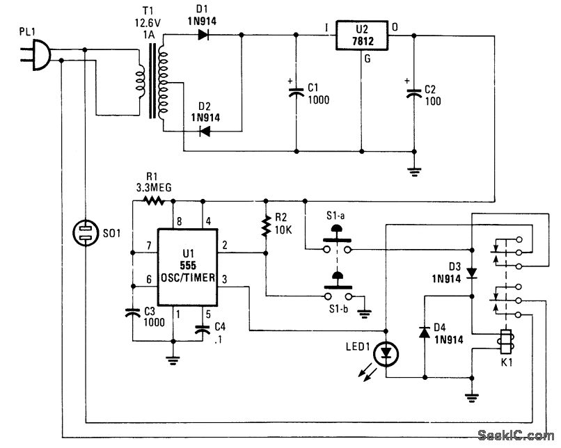
Suitable for cutting off an appliance or other ac load, this timer will cut the ac power after a period determined by R1/C3, as shown, for about 40 minutes. K1 is a relay that should handle about 10 A. S1A and S1B is a momentary switch that starts the timer cycle.
Reprinted Url Of This Article:
http://www.seekic.com/circuit_diagram/Measuring_and_Test_Circuit/APPLIANCE_CUTOFF_TIMER.html
Print this Page | Comments | Reading(3)
Code: