Published:2009/7/15 3:40:00 Author:Jessie | From:SeekIC

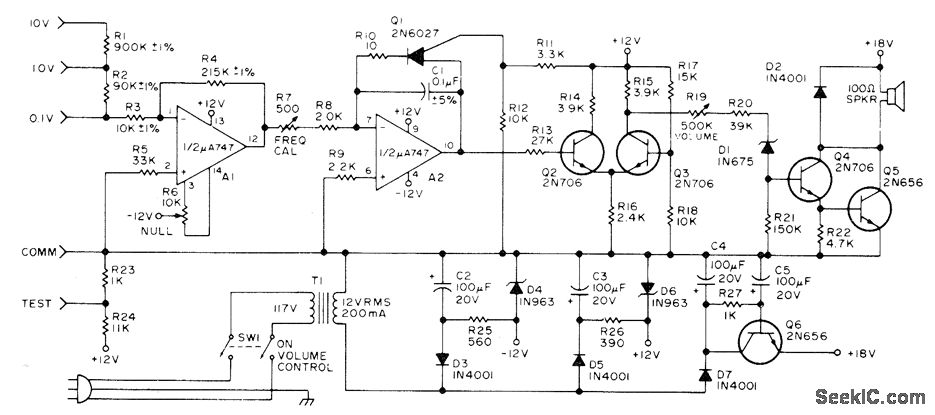
Voltage controlled audio oscillator A2 serves for rough measurements of up to 10 VDC, allowing user to keep eyes on test probe during troubleshooting. Voltmeter circuit has input impedance of 100,000 ohms per volt. Separate input jacks provide full-scale ranges of 0.1, 1, and 10 V, with full-scale voltage for each producing 1000-Hz tone. Voltage less that fullscale produces proportionately lower frequency. Article describes circuit operation in detail.-S. Johnson, An Audible Voltmeter, 73 Magazine, Aug, 1974, p 55 and 57-59.
Reprinted Url Of This Article:
http://www.seekic.com/circuit_diagram/Measuring_and_Test_Circuit/AUDIBLE_VM.html
Print this Page | Comments | Reading(3)
Code: