Published:2009/7/6 1:58:00 Author:May | From:SeekIC

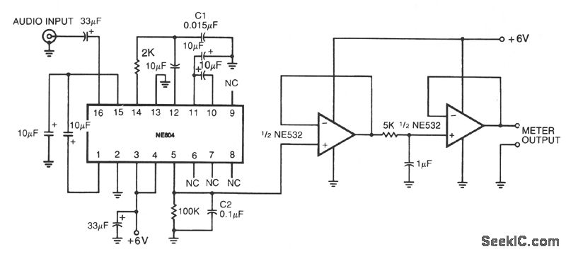
This circuit draws very little power, less than 5 mA with a single 6-V power supply, making it ideal for portable battery-operated equipment. The small size and low power consumption belie the 90-dB dynamic range and 10.5-μV sensitivity. Dc output voltage proportional to the log10 of the input signal level. Thus, a standard 0-5 voltmeter can be linearly calibrated in decibels over a single 80-dB range. The circuit is within 1.5-dB tolerance over the 80-dB range for audio frequencies from 100 Hz to 10 kHz. Higher audio levels can be measured by placing an attenuator ahead of the input capacitor.
Reprinted Url Of This Article:
http://www.seekic.com/circuit_diagram/Measuring_and_Test_Circuit/AUDIO_DECIBEL_LEVEL_DETECTOR_WITH_METER_DRIVER.html
Print this Page | Comments | Reading(3)
Code: