Published:2009/7/3 2:29:00 Author:May | From:SeekIC

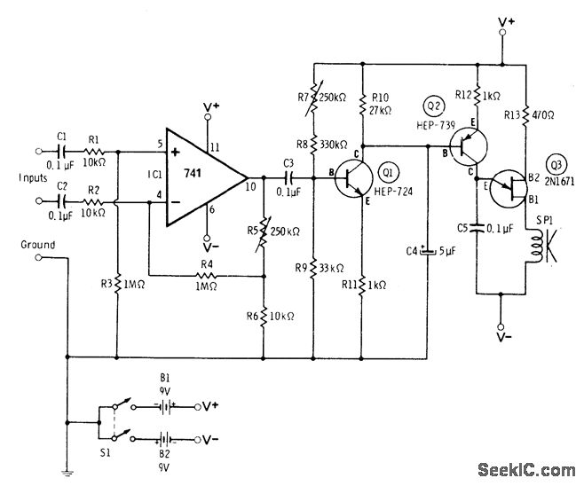
Used to measure very small voltages that appear on surface of skin over body muscle. Instead of recording voltage in form of electromyogram (EMG), opamp drives transistor circuit to produce audible note that varies in pitch as EMG signal varies in amplitude. Applications include use by stroke patient as aid to leaming reuse of muscle group affected by stroke. Q1 rectifies and averages amplified EMG signal. Q2 controls charging current of C5 for varying frequency of UJT oscillator Q3.-R. Melen and H. Garland, Understanding IC Operational Amplifiers, Howard W. Sams, Indianapolis, IN, 2nd Ed., 1978, p 125-127
Reprinted Url Of This Article:
http://www.seekic.com/circuit_diagram/Measuring_and_Test_Circuit/AUDIO_EMG_MONITOR.html
Print this Page | Comments | Reading(3)
Code: