Published:2009/6/17 22:30:00 Author:May | From:SeekIC

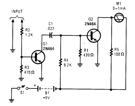
This simple tachometer circuit uses a pulse shaper Q1 to drive M1, a 0- to 1-μA meter. C1 can be varied to optimize operation.
Reprinted Url Of This Article:
http://www.seekic.com/circuit_diagram/Measuring_and_Test_Circuit/AUDIO_FREQUENCY_METER_CIRCUIT.html
Print this Page | Comments | Reading(3)
Code: