Published:2009/7/9 23:02:00 Author:May | From:SeekIC

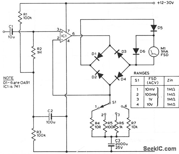
This circuit has a flat response from 8 Hz to 50 kHz at -3 db on the 10-mV range. The upper limit remains the same on the less sensitive ranges, but the lower frequency limit covers under 1 Hz.
Reprinted Url Of This Article:
http://www.seekic.com/circuit_diagram/Measuring_and_Test_Circuit/AUDIO_MILLIVOLTMETER_1.html
Print this Page | Comments | Reading(3)
Code: