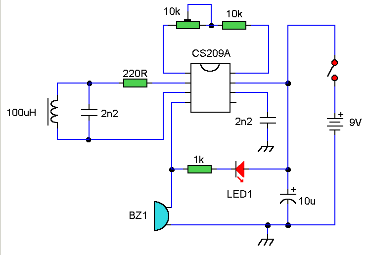
Published:2012/12/3 0:47:00 Author:muriel | Keyword: single chip, metal detecor | From:SeekIC

Reprinted Url Of This Article:
http://www.seekic.com/circuit_diagram/Measuring_and_Test_Circuit/A_single_chip_metal_detecor.html
Print this Page | Comments | Reading(3)
Code: