Published:2011/6/21 20:12:00 Author:TaoXi | Keyword: Automatic charging, detection circuit, indicating circuit | From:SeekIC

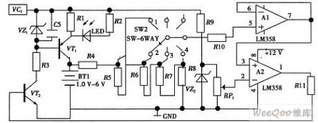
As the figure shows, the automatic power-off circuit is composed of the transistor VT2, the voltage follower A1, the voltage comparator A2, the resistors R4, R5, R6, R7, R8, R11 and the variable resistor RP1. When the charging begins, the voltage comparator outputs the high level, the VT1 and VT2 conduct, the LED indicator light turns on, the power charges the battery. You can preset the stage 1 of the change-over switch means to charge a battery, the stage 2 of the change-over switch means to charge two batteries, so you can realize to charge for the 1-4 batteries. When the batteries are full, the voltage comparator outputs the low level, the VT2 cuts off, the VT1 will not conduct, the LED turns off, the charging is over.
Reprinted Url Of This Article:
http://www.seekic.com/circuit_diagram/Measuring_and_Test_Circuit/Automatic_charging_detection_circuit_and_the_indicating_circuit.html
Print this Page | Comments | Reading(3)
Code: