Published:2009/6/17 1:44:00 Author:May | From:SeekIC

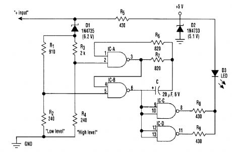
Using this circuit, three levels of voltage can be displayed-normal (11 to 15 V), high (>15 V), and low (<11 V). When the voltage is low, the LED glows steadily. In the normal range, the LED is off. When the voltage is high, the LED blinks at a 1-Hz rate. This circuit is useful for assuring proper electrical system operation.
Reprinted Url Of This Article:
http://www.seekic.com/circuit_diagram/Measuring_and_Test_Circuit/BATTERY_TEST_CIRCUIT.html
Print this Page | Comments | Reading(3)
Code: