Published:2009/7/13 4:27:00 Author:May | From:SeekIC

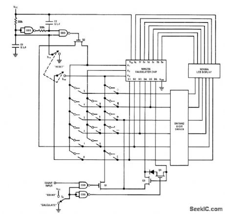
Normal arithmetic functions of National MM5736 calculator chip are preserved while providing counting capa-bility, through use of M0S transistors Q1-Q4.When reset switch is pushed, pin D1 is connected to pin K3 of calculator and calculator is cleared. C1 and C2 are discharged while S1 is closed but are charged when it is released, generating negative-going delayed pulse that causes a 1 to be entered into calculator. Delay allows clear function to Ue debounced by calculator chip. When S2 is in count mode, Q4 is turned on and D6 is tied to D4, for doubling maximum counting rate. Input pulse will now tum Q1 on, making calculator perform addition. Additional pulse adds 1 to sum. When S2 is rei turned to calculate position, keyboard Iogic is returned to normal state. MM74C00 NAND gates can be replaced with MM74C02 N0R gates, and M0S transistors can be replaced with MM5616 CMOS switch. -M. Watts, Calculator Chip Makes a Counter, National Semi-conductor, Santa Clara, CA, 1974, AN412, p 6.
Reprinted Url Of This Article:
http://www.seekic.com/circuit_diagram/Measuring_and_Test_Circuit/CALCULATOR_COUNTER.html
Print this Page | Comments | Reading(3)
Code: