Published:2009/7/20 20:45:00 Author:Jessie | From:SeekIC

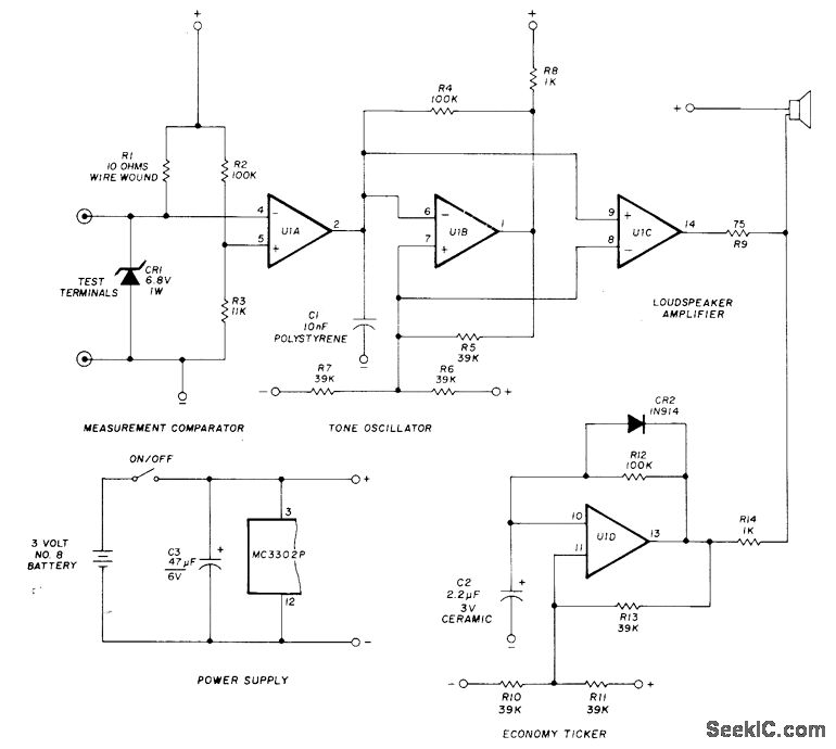
Continuity tester delivers continuous audio tone when its test terminals are connected by resistance less than about 1 ohm. Circuit under test does not receive more than 3 V or 300 mA, depending on resistance between terminals. Tester ticks softly when switched on but is open-circuited, as reminder that battery drain is then about 0.8 mA. Tester uses sections of Motorola low-power MC3302P quad comparator as measurement comparator, 600-Hz tone oscillator, AF amplifier, and ticker. Pins 3 and 12 of IC are used in power supply.-R. C. Marshall, Continuity Bleeper for Circuit Tracing, Ham Radio, July 1977, p 67-69.
Reprinted Url Of This Article:
http://www.seekic.com/circuit_diagram/Measuring_and_Test_Circuit/CIRCUIT_TRACER.html
Print this Page | Comments | Reading(3)
Code: