© 2008-2012 SeekIC.com Corp.All Rights Reserved.
Published:2009/7/8 2:38:00 Author:May | From:SeekIC

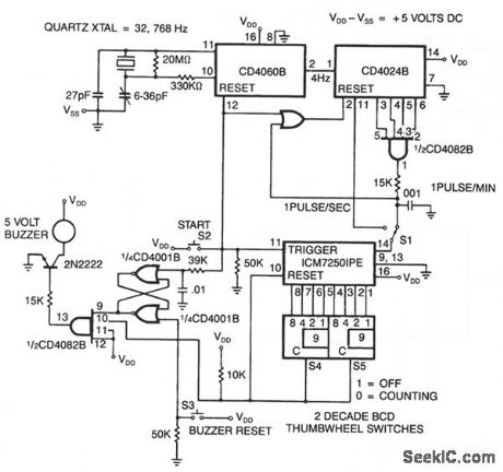
The time base is ftrst selected with S1 set for seconds or minutes, then units 0-99 are selected on the two thumbwheel switches S4 and S5. Finally, switch S2 is depressed to start the timer. Simultaneously, the quartz crystal-controlled divider circuits are reset, the ICM7250 is triggered and counting begins. The ICM7250 counts until the preprogrammed value is reached, then, the value is reset, pin 10 of the CD4082B is enabled, and the buzzer is turned on. Pressing S3 turns the buzzer off.
Reprinted Url Of This Article:
http://www.seekic.com/circuit_diagram/Measuring_and_Test_Circuit/CMOS_PRECISION_PROGRAMMABLE_LABORATORY_TIMER.html
Print this Page | Comments | Reading(3)
Response in 12 hours
© 2008-2012 SeekIC.com Corp.All Rights Reserved.
Code: