Published:2009/7/1 21:28:00 Author:May | From:SeekIC

Circuit Notes
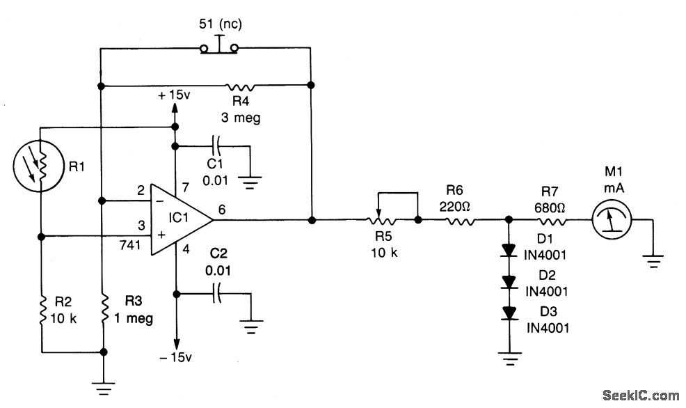
One leg of the photocell (R1) is tied to the +15 volt supply and the other end is connected to ground through resistor R2, forming a voltage-divider network. The noninverting input of the 741 op amp, IC1, is tied to the junction formed by R1 and R2, while its inverting input is grounded through resistor R3. When switch S1is pressed, another divider network is formed, reducing the voltage applied to the inverting input of the op amp. When light hits the photocell its resistance begins to decrease causing a greater voltage drop across R2 and a higher voltage to be presented to the non-inverting input of IC1. This causes IC1 to output a voltage proportional to the two inputs. The circuit gives a meter reading that depends on the intensity of light hitting photocell R1; therefore, R1 should be mounted in a bottle cap so that the light must pass through a 3/16 inch hole. Potentiometer R5 is used to adjust the circuit for the negative you're working with.
Reprinted Url Of This Article:
http://www.seekic.com/circuit_diagram/Measuring_and_Test_Circuit/CONTRAST_METER.html
Print this Page | Comments | Reading(3)
Code: