Published:2009/7/13 21:13:00 Author:May | From:SeekIC


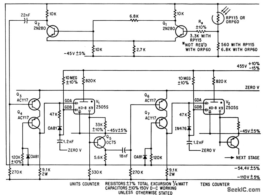
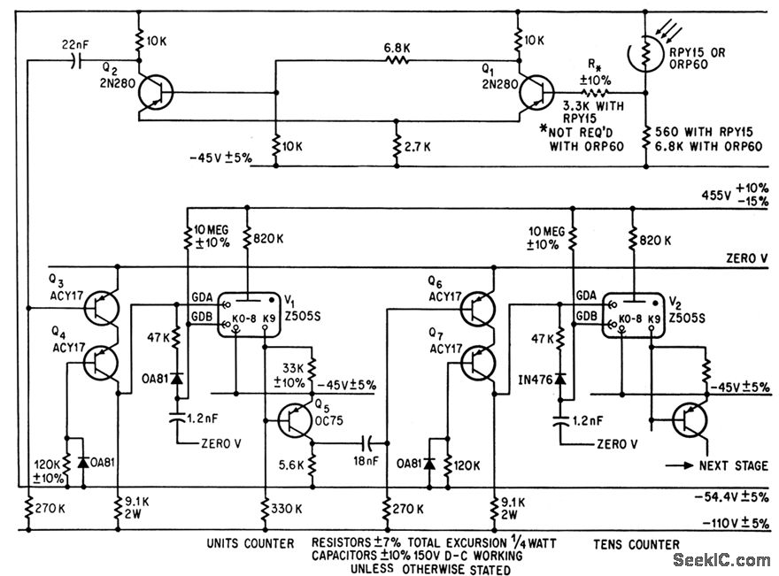
Senses objects as small as 0.2 sq cm on moving conveyor at speeds up to 25 pps. -G. Jeynes, Using Cold Cathode Tubes to Count and Store, Electronics,38:8, p80-89.
Reprinted Url Of This Article:
http://www.seekic.com/circuit_diagram/Measuring_and_Test_Circuit/CONVEYOR_COUNTER.html
Print this Page | Comments | Reading(3)
Code: