Published:2009/7/4 5:38:00 Author:May | From:SeekIC

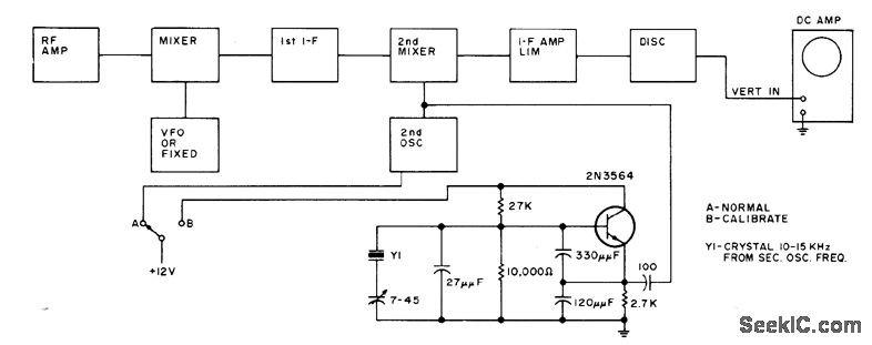
Uses simple crystal oscillator combined with fixed or tunable FM receiver and CRO to show carrier shift on either side of center frequency,Vertical amplifier of CRO should be direct-coupled. To calibrate, tune oscillator either 10 or 15 kHz above or below second oscillator of receiver, and calibrate screen of CR0 accordingly. 0ne calibration oscillatoris sufficient since transmitter usually deviates equally well both ways.-V.Epp,FM Deviation Meters,73 Magazine, March 1973,p 81-83.
Reprinted Url Of This Article:
http://www.seekic.com/circuit_diagram/Measuring_and_Test_Circuit/DEVIATION_METER.html
Print this Page | Comments | Reading(3)
Code: