Published:2009/7/12 22:56:00 Author:May | From:SeekIC

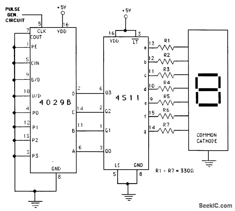
This circuit shows how a simple digital counter can be implemented. A CD4029B drives a DC4511 decoder and LED driver. A common-cathode LED display is used.
Reprinted Url Of This Article:
http://www.seekic.com/circuit_diagram/Measuring_and_Test_Circuit/DIGITAL_COUNTER_CIRCUIT.html
Print this Page | Comments | Reading(3)
Code: