Published:2009/7/13 4:54:00 Author:May | From:SeekIC

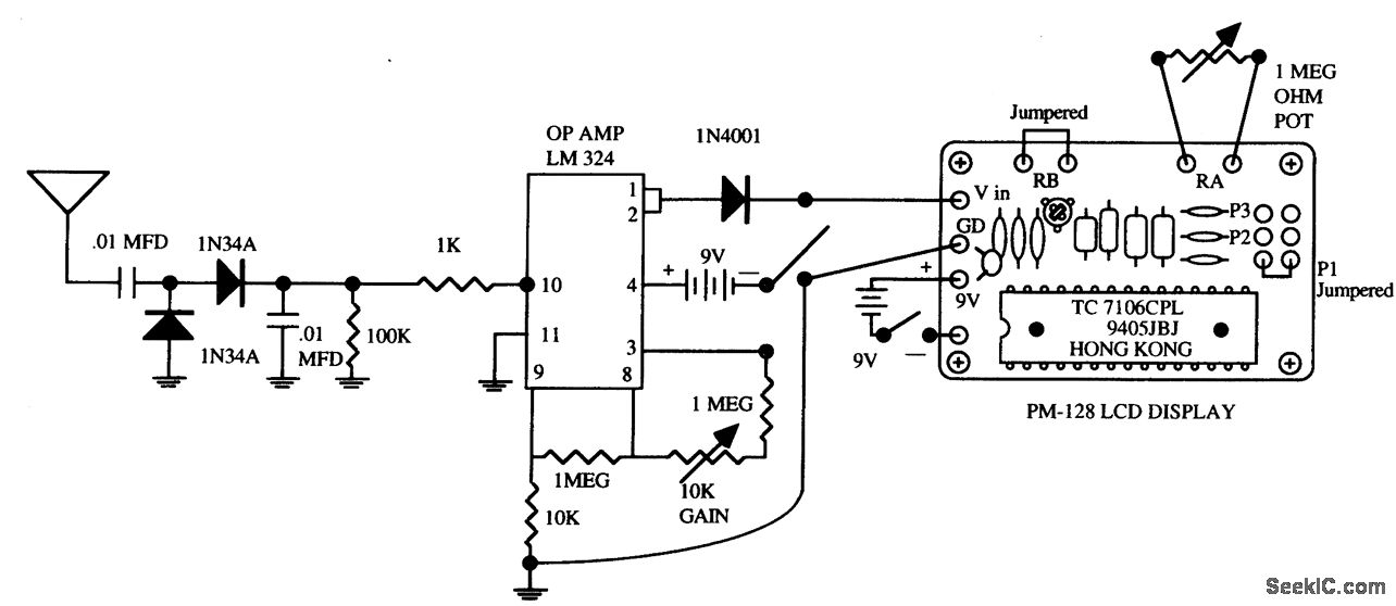
This field-strength meter uses a surplus LCD panel meter display, but any suitable unit (1 V full scale, etc.) can be used. RF is detected by a pair of 1N34 diodes and fed to an LM324 op amp acting as a dc amplifier whose gain is set via a 1-MΩ pot. The op-amp output drives the LCD panel meter.
Reprinted Url Of This Article:
http://www.seekic.com/circuit_diagram/Measuring_and_Test_Circuit/DIGITAL_FIELD_STRENGTH_METER.html
Print this Page | Comments | Reading(3)
Code: