Published:2009/6/28 23:05:00 Author:May | From:SeekIC

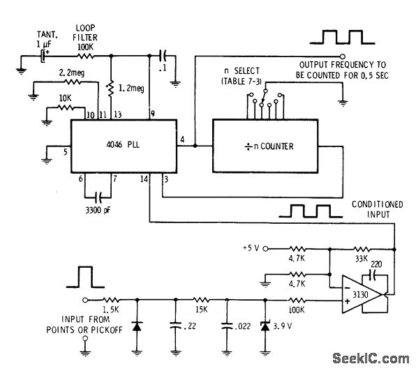
Pulses from auto engine points or other pickoff are filtered before feed to 3130 CMOS opamp used as comparator to complete conditioning of input. Pulses are then fed through 4046 PLL to divide-by-N counter that is set for number of cylinders in engine (60 for four cylinders, 45 for six, and 30 for eight). Output frequency is then counted for 0.5 s to get engine or shah speed in rpm.-D. Lancaster, CMOS Cookbook, Howard W. Sams, Indianapolis, IN, 1977, p 36-367.
Reprinted Url Of This Article:
http://www.seekic.com/circuit_diagram/Measuring_and_Test_Circuit/DIGITAL_TACHOMETER.html
Print this Page | Comments | Reading(3)
Code: