Published:2009/7/10 2:52:00 Author:May | From:SeekIC

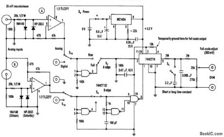
The phase-angle meter will work with either analog or digital inputs.A DVM is used as a readoutdevice.The output is 1mV per degree(360mV or degrees full-scale),The MC1404 precision regulator maintains calibration with a battery source(9V).
Reprinted Url Of This Article:
http://www.seekic.com/circuit_diagram/Measuring_and_Test_Circuit/DIGITAL_VOM_PHASE_METER.html
Print this Page | Comments | Reading(3)
Code: