Published:2009/7/5 20:52:00 Author:May | From:SeekIC

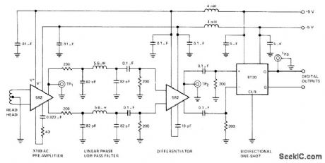
Provides preconditioning of readback data from disk or drum files by using NE592 video amplifier coupled to 8T20 bidirectional mono MVBR through low-pass filter and second 592 serving as low-noise differentiator/amplifier. Mono provides required output pulses at zero-crossing points of differentiator. Designed for reading 5-MHz phase-encoded data.- Signetics Analog DataManual, Signetics, Sunnyvale, CA, 1977, p708-710.
Reprinted Url Of This Article:
http://www.seekic.com/circuit_diagram/Measuring_and_Test_Circuit/DISK_FILE_DECODER.html
Print this Page | Comments | Reading(3)
Code: