Published:2009/7/6 9:23:00 Author:May | From:SeekIC

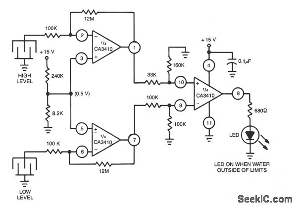
Uses CA3410 quad BiMOS op amp to sense small currents. Because the op amp's input current is low, a current of only 1 μA passing through the sensor will change the converter's output by as much as 10 to 12 V.
Reprinted Url Of This Article:
http://www.seekic.com/circuit_diagram/Measuring_and_Test_Circuit/DUAL_LIQUID_LEVEL_DETECTOR.html
Print this Page | Comments | Reading(3)
Code: