Published:2012/10/18 22:42:00 Author:Ecco | Keyword: Digital metal detector | From:SeekIC

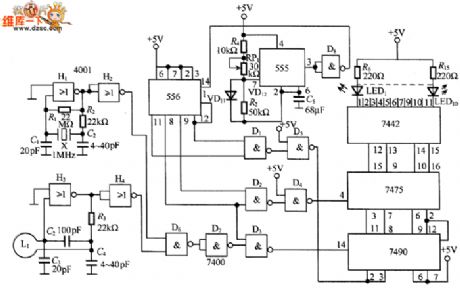
In the circuit, it uses 1MHz crystal X to generate a reference oscillation frequency, metal detector use L coil oscillator with the same nominal frequency, and NAND gate D6 will mix square wave reference signal produced by crystal oscillator and detection signal to produce a beat frequency signal circuit. 555 generates a approximately 500Hz frequency signal to drive the display 556 and NAND gate will merge the detection and display signals to add to 7490 and 7475 input ends, thereby driving the LED1 ~ LED10 emitting diodes.
Reprinted Url Of This Article:
http://www.seekic.com/circuit_diagram/Measuring_and_Test_Circuit/Digital_metal_detector_circuit_diagram.html
Print this Page | Comments | Reading(3)
Code: