Published:2009/6/22 22:54:00 Author:May | From:SeekIC

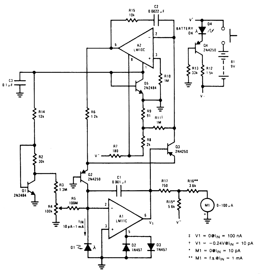
A logarithmic amplifier is adapted to a battery-powered light meter. An LM10, combined op amp and reference, is used for the second amplifier and to provide the regulated voltage for offsetting the logging circuit and powering the bias-current compensation. This can provide input current resolution ofbetter than ±2 pA over 15 to 55℃. Because a meter is the output indicator, there is no need to optimize frequency compensation. Low-cost single transistors are used for logging because the temperature range is limited. The meter is protected from overloads by clamp diodes D2 and D3.Silicon photodiodes are more sensitive to infrared than visible light, so an appropriate filter must be used for photography. Alternately, gallium-ars enide-phosphide diodes with suppressed IR response are becoming available.
Reprinted Url Of This Article:
http://www.seekic.com/circuit_diagram/Measuring_and_Test_Circuit/EIGHT_DECADE_LIGHT_METER.html
Print this Page | Comments | Reading(3)
Code: