Published:2009/6/24 22:52:00 Author:May | From:SeekIC

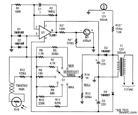
Meter M1, a +/-50-μA zero-center D'Arsonval meter movement is driven by U1, a TL081 FET op amp, through R3. The gain of UI is set at 11 by R1 and R2, while capacitor C1 is used to restrict the bandwidth of U1 to 1.6 Hz. Power for the circuit is derived from a simple dual-polarity 12-V power supply (consisting of T1, D3, D4, C2, and C3).
A light-dependent resistor (LDR), R16 (which is a semiconductor element whose resistance decreases as it is exposed to increasing illumination), is used as a light-sensing device. One end of R16 is connected to the negative supply rail through R12, and the other end is connected to pin 3 of U1, applying a negative current to U1. A variable (over a 4:1 range) positive current determined by the settings of R14 and S1 (and derived from the positive supply rail) is also fed to pin 3 of U1.
When the two currents (of opposite polarities) are equal, they cancel each other out, so effectively no current is applied to pin 3 of U1. With no current applied to pin 3, the output of U1 is zero and meter M1 registers accordingly, indicating a null. However, when light striking R16 causes its re-sistance to decrease, the current through the device increases, making the negative current greater than the positive current. Under that condition, the negative current causes the output of U1 to swing negative, causing the pointer to swing in the negative direction.
That indicates that the light intensity must be reduced by using a smaller lens opening on the en-larger (smaller f/stop). The opposite occurs if the light is too dim. Lamp 11, a 12-V 60-mA grain of wheat unit, is used to illuminate the meter scale, and R15 is used to limit the meter's illumination to a faint glow that is just bright enough so that the face of M1 can be plainly seen in a photo darkroom. Resistors R3 and R4 should be selected for the meter used. With a dual supply of +/-12 V, U1 produces an output voltage of 10 V peak-to-peak. The resistance of R3 can be found by dividing the peak voltage (i.e., 10/2) by the full-scale meter current (in amps); i.e., R3 = (10/2)/0.0005 = 100,000 Ω. R4, the shunt resistor, should be selected to have a value equal to the meter's internal resistance.
Reprinted Url Of This Article:
http://www.seekic.com/circuit_diagram/Measuring_and_Test_Circuit/ENLARGING_LIGHT_METER.html
Print this Page | Comments | Reading(3)
Code: