Published:2009/6/17 22:08:00 Author:May | From:SeekIC



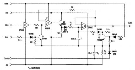
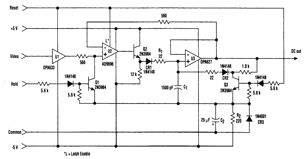
Video-signal amplitude can be measured with this simple circuit, which is basically a modified standard peak detector. The device can verify RGB generated by video RAMDACs. UI is a high-speed bttffer and U2 is a latched comparator. C1 is a hold capacitor. Reset is performed by Q3. U2 has a latch that maintains the last comparator state. The reset holds the comparator output low during the reset operation. The dc output voltage is equal to the signal's maximum amplitude.
Reprinted Url Of This Article:
http://www.seekic.com/circuit_diagram/Measuring_and_Test_Circuit/FAST_VIDEO_SIGNAL_AMPLITUDE_MEASURER.html
Print this Page | Comments | Reading(3)
Code: