Published:2009/7/20 20:17:00 Author:Jessie | From:SeekIC

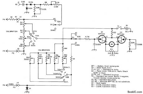
Use two FETs in balanced circuit. Meter reads zero when circuit is balanced with R11. Values being measured produce imbalance linearly proportional to output voltage of bridge. Resistance measurements use linear ohms-readout system, with single meter scale serving for all resistance and voltage measurements. In ohms position, meter will rest gently against peg at high end of scale. When ohmmeter leads are shorted, zero pot is adjusted so meter reads 0 ohms. Article covers construction and calibration.-J. Rusgrove, An FET Volt-Ohmmeter with Linear Ohms Readout, QST, March 1978, p 16-18.
Reprinted Url Of This Article:
http://www.seekic.com/circuit_diagram/Measuring_and_Test_Circuit/FET_VOM.html
Print this Page | Comments | Reading(3)
Code: