Published:2009/7/10 4:16:00 Author:May | From:SeekIC

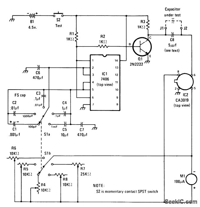
Direct-reading meter gives capacitance values in five ranges, all using same 0-100 scale on 100-μA meter.Operates from three penlight cells. To calibrate, connect known capacitor to jack, close S2, and adiusttrimmer potfor each rangein turn to give correct indication of capacitor value on meter.-C. Green, Build This Easy Capacitor Meter, Modem Electronics, Aug. 1978, p 78-79.
Reprinted Url Of This Article:
http://www.seekic.com/circuit_diagram/Measuring_and_Test_Circuit/FIVE_RANGES_UP_T0_1_μF.html
Print this Page | Comments | Reading(3)
Code: