Published:2009/7/9 1:44:00 Author:May | From:SeekIC

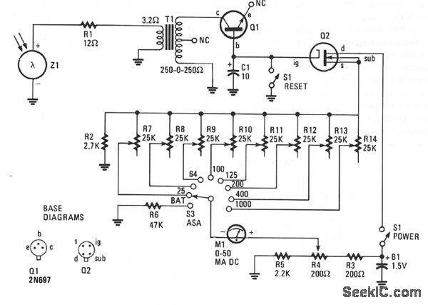
Insulated-gate, field-effect transistor (IGFET), Q2 and silicon photo cell Z1 form the heart of this circuit. Transformer T1 is an audio-output type, but it's reversed in the circuit. A sudden flash from a photoflash unit detected by Z1 sends a voltage pulse through the low-impedance winding of T1 via R1. That voltage pulse is stepped-up in T1's 500-Ω, primary winding before being rectified by Q1. Transistor Q1 is used as a diode; its emitter lead was snipped off close to the case. Q1 then charges C1 to a value proportional to the amplitude of the electrical pulse generated by the light from a flash unit.
Capacitor C1 controls the current flowing through Q2, which has a very high-input impedance. The current through Q2 is read by meter Ml, a 0-50 μA dc unit, which has been calibrated in f-stops. The extremely high internal resistances of Q1 and Q2 will allow C1 to retain its charge for several minutes; this is more than enough time for you to take your reading of M1. The charge on C1 is shorted to ground and returned to 0 V by depressing reset button S1. The flashmate is ready to read the next photoflash. Trim potentiometers, R7 through R14, are adjusted to values which will yield correct readings for corresponding film sensitivities, or exposure indexes.
Reprinted Url Of This Article:
http://www.seekic.com/circuit_diagram/Measuring_and_Test_Circuit/FLASH_METER.html
Print this Page | Comments | Reading(3)
Code: