Published:2009/7/17 3:25:00 Author:Jessie | From:SeekIC

Reprinted Url Of This Article:
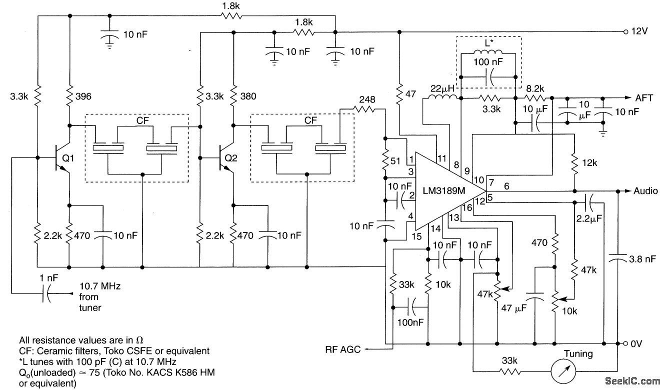
http://www.seekic.com/circuit_diagram/Measuring_and_Test_Circuit/FM_IF_STRIP.html
Print this Page | Comments | Reading(3)
Code: