Published:2009/7/12 22:31:00 Author:May | From:SeekIC

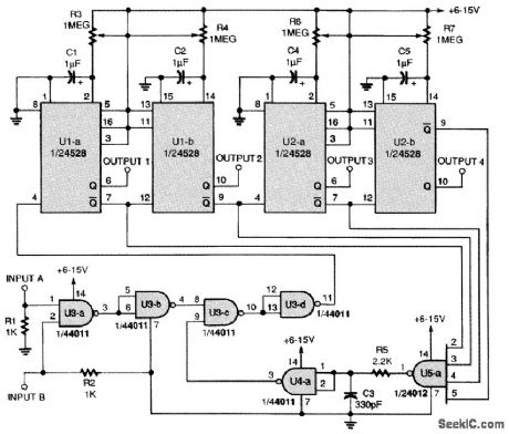
This controller offers up to four timed outputs that can be used to operate motors, air valves, solenoids, relays, etc. The timer sections are cascaded so that as one timer times out, it triggers the next timer, and so on, until the last timer times out. The intended application for the controller required a two-sensor input that would start only when both inputs occur simultaneously. Note, however, that the start-signal logic could be modified to accommodate a combination of any number of input sensors, or even a single switch closure. The controller also includes an inhibit circuit that keeps the sequence from restarting before a cycle is completed.
Reprinted Url Of This Article:
http://www.seekic.com/circuit_diagram/Measuring_and_Test_Circuit/FOUR_OUTPUT_CONTROLLER.html
Print this Page | Comments | Reading(3)
Code: