Published:2009/7/10 3:22:00 Author:May | From:SeekIC

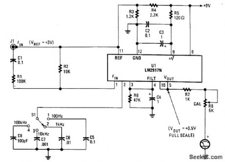
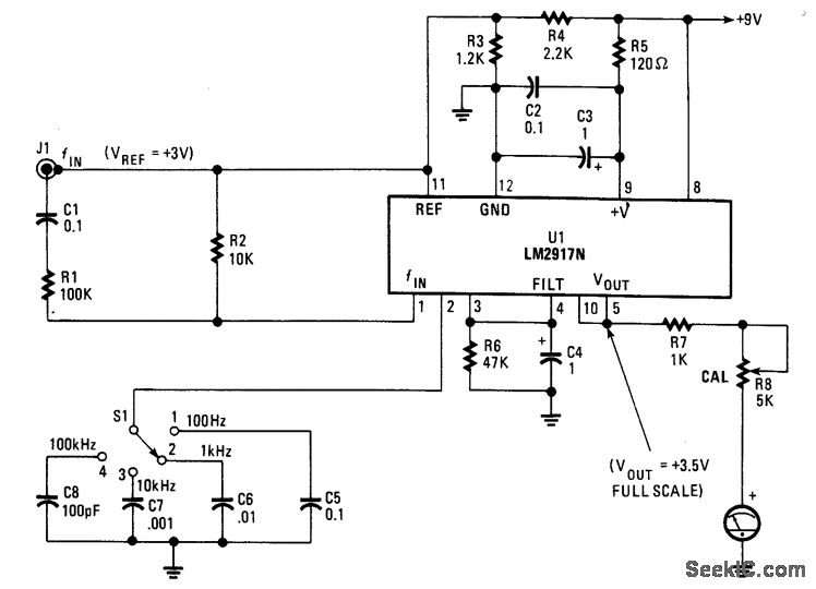
Using an LM2917N, this F/V converter-based circuit indicates the frequency on a meter. S1 selects full-scale range (up to 100 kHz). R8 is recommended to obtain the battery source.
Reprinted Url Of This Article:
http://www.seekic.com/circuit_diagram/Measuring_and_Test_Circuit/FREQUENCY_METER.html
Print this Page | Comments | Reading(3)
Code: