Published:2009/7/7 7:17:00 Author:May | From:SeekIC

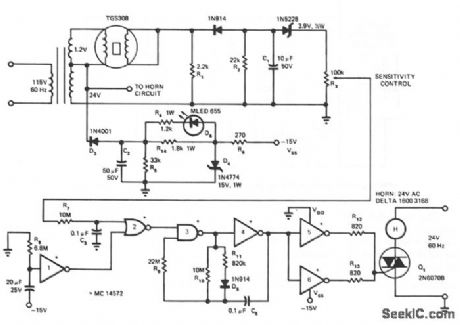
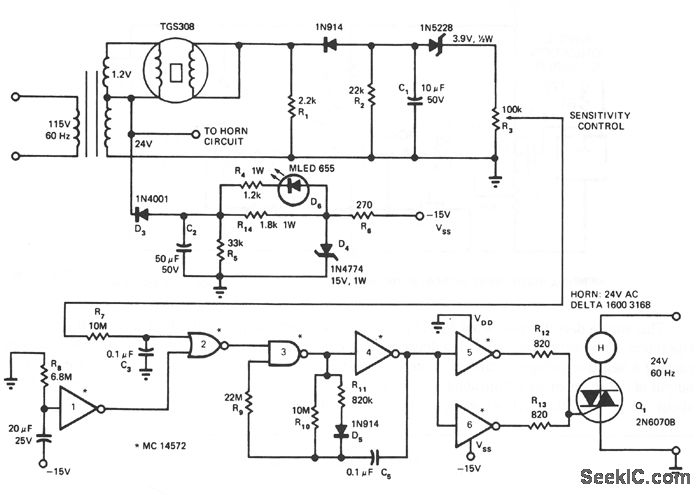
In the presence of smoke or gas, the ac output voltage increases and becomes rectified, filtered and zener-diode coupled (D2 for thresholding) to sensitivity control R3. Under no gas condition, the output equals approximately 0 V (high). When gas is present, the output will be a negative value (low) sufficient to overcome the threshold of McMOS gate 2 and D2. The circuit shown uses a TGS 308 sensor, a general-purpose gas detector that is not sensitive to smoke or carbon monoxide. If smoke is the primary element to be detected, use the TGS 202 sensor. The two sensors are basically identical; the main differences lie in the heater voltage and the required warm up time delay. The TGS requires a 1.2 V heater and a 2 minute delay, whereas the TGS 202 requires 1.5 V and 5 minutes, respectively.The system uses a McMOS gated oscillator directly interfacing with a triac-controlled ac horn. Using the MC14572 HEX functional gate, four inverters, one two-input NAND gate and one two-input NOR gate, the circuit provides the complete gas/smoke detector logic functions time delay, gated astable multi-vibrator control and buffers operation. The 24-Vac ham produces an 85/90-dB sound level output at a dis-tance of 10 ft. Controlled by the astable multivibrator, the ham generates a pulsating alarm-a signal that may be advantageous over a continuous one in some noise environments.
Reprinted Url Of This Article:
http://www.seekic.com/circuit_diagram/Measuring_and_Test_Circuit/GAS_SMOKE_DETECTOR.html
Print this Page | Comments | Reading(3)
Code: